01什么是專碩和學碩?
專碩
專業型碩士。專碩偏重實際操作能力,學制一般為兩年。專業學位是相對于學術型學位而言的學位類型,其目的是培養具有扎實理論基礎,并適應特定行業或職業實際工作需要的應用型高層次專門人才。中國經批準設置的專業碩士已達15類,近5年專碩和學碩的招生報考趨勢與學術碩士招生統一考試,但專業碩士更偏重技術實踐,注重理論與實踐相結合。
學碩
學術型碩士。學碩偏重學術理論研究,學制一般為三年。中國學術型學位按招生學科門類分為哲學、經濟學、法學、教育學、文學、歷史學、理學、工學、農學、醫學、軍事學、管理學、藝術學13大類,大類下面再分為88個一級學科,88個一級學科下面再細分為300多個二級學科,同時還有招生單位自行設立的760多個二級學科。
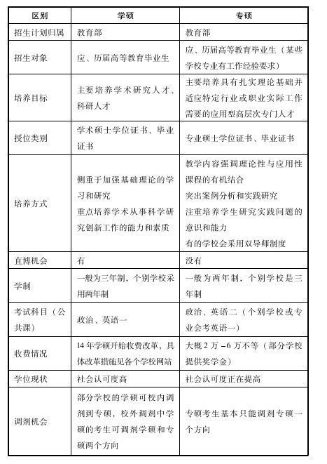
02專碩和學碩有哪些區別?

03學碩和專碩哪個就業好?
一般優秀的人才都會選擇學碩,學碩的難度絕對高于專碩難度,如果你足夠優秀,還是考學碩,雖然目前專碩在社會認可度有所提升,但是就目前來說,學碩的認可度還是很高的。
在就業方面學碩和專碩都不會受到歧視,但如果繼續讀博來說,學碩更受導師親睞。
以上小編整理的“專碩與學碩有哪些區別?哪個就業好些?”的相關內容,希望對大家有所幫助!
(免責聲明:本站所提供的內容均來源于網友提供或網絡搜集,由本站編輯整理,僅供個人研究、交流學習使用,不涉及商業盈利目的。如涉及版權問題,請聯系本站管理員予以更改或刪除。)