各位考生:
根據2020年碩士研究生入學考試初試國家分數線,以及我校2020年碩士研究生招生計劃,學校相關專業擬接受部分調劑考生,具體情況如下:
一、接受調劑基本要求
1.考試方式應是全國統考、管理類聯考或法碩聯考。
2.必須符合《江西理工大學2020年碩士研究生招生簡章》中規定的調入專業的報考條件,包括各專業備注欄中的要求。
3. 初試成績必須達到第一志愿報考專業的A類地區復試控制線以及我校各學院(部)確定的調入專業最低復試分數線(包含單科和總分)。
4.調入專業與第一志愿報考專業相同或相近。
5.初試科目應與調入專業初試科目相同或相近。其中統考科目要求:
(1) 調入需要考數學的專業,考生初試則需要考數學(特殊專業除外)。
(2)考英語一(科目代碼201)考生可調入考英語二(科目代碼204)專業,反之不行。
6.調入專業考試科目數應與調出專業考試科目數一致。
7. 我校接受“退役大學生士兵”與“少數民族骨干計劃”專項計劃調劑考生。
二、調劑基本程序
1. 調劑平臺開通前,可聯系相關學院(部)咨詢調劑情況,申請調劑考生可按學院(部)要求進行調劑預登記。開通后,還需在研招網調劑平臺正式填報調劑志愿。
2. 所有申請調劑考生均應登陸中國研究生招生信息網(http://yz.chsi.com.cn/)調劑平臺填報調劑信息,學校將按初試分數、在校綜合表現、創新創業實踐能力、生源質量與預調劑登記情況來確定復試考生,接受我校復試通知的考生應在學院規定時間內參加復試,未能在規定時間內參加復試者視為自動放棄。
3. 我校根據疫情防控要求制定復試工作方案(線上或線下復試方式及要求),在上級主管相關部門審核后將及時向考生公布,敬請各位考生及時關注我校研究生院招生網站與學院網站相關通知。
4. 招生各專業相關信息可查閱學校2020年研究生招生簡章,網址為http://yz.jxust.edu.cn/view/1568172872134.html
三、 獎助學金與學費標準
1. 學業獎學金:工學(含工學類專業碩士學位及可按工學門類招生的理學專業): 特等獎學金(13000元),一等獎學金(10000元),二等獎學金(7000元),三等獎學金(5000元)。人事檔案轉入學校的全日制碩士研究生100%覆蓋。調劑考生第一學年給予二等以上獎學金(一等、二等各占50% ),第二、三學年根據課程成績、科研業績及在校表現,按照特等10%,一等50%,二等25%,三等15%的比例,評定學業獎學金。其他學科:一等獎學金(11000元),二等獎學金(8000元),三等獎學金(5000元)。人事檔案轉入學校的全日制碩士研究生100%覆蓋。調劑考生第一年給予二等獎學金,第二、三學年根據課程成績、科研業績及在校表現,按照一等15%,二等60%,三等25%的比例,評定學業獎學金。
(1)本科畢業于國家“雙一流”建設高校調劑到我校,第一年給予一等學業獎學金;
(2)少數民族骨干計劃、退役大學生士兵的專項計劃調劑生第一年享受一等獎學金,第二、第三年享受二等及以上獎學金。
2.國家助學金:6000元/年,分10個月發放,人事檔案轉入學校的全日制碩士研究生100%覆蓋。
3.學校資助每位研究生3000-4000元不等的培養經費用于課題研究,同時研究生還可申請創新資金項目,獲批立項后可獲得1000-4000元的創新資金。
4. 學校還設有國家獎學金、省政府獎學金、寶鋼教育獎學金、金力永磁、新橋礦業、金誠信等多項社會獎助金,獎勵金額2000-20000元/生、比例約占研究生總數20%。學有余力的研究生還可通過參加三助(助教、助研、助管)獲取300-800元/月的津貼,參加學校“2+2”三助的研究生可獲得1200-2600元/月津貼,總數約占研究生總人數的30%,另參與導師科研的還可獲取一定的科研補貼。
5. 學校學費為每年8000元/生(法律碩士、翻譯碩士、工商管理碩士、會計專碩、工程管理均為12000元/學年),全日制碩士研究生學制內按學制繳費,延期畢業者按學年繳費;非全日制碩士研究生按學制繳費。全日制碩士研究生學制3年;非全日制碩士研究生學制3年,學習年限不超過5年。
四、聯系方式
咨詢電話:0797-8312730,郵箱:jxustyzb@163.com
研究生招生網址:http://yz.jxust.edu.cn
地址:江西省贛州市客家大道156號研究生院招生辦公室
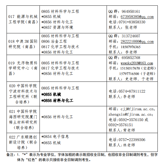
五、接受調劑專業目錄



以上是小編為大家整理的“江西理工大學公布2020年碩士研究生招生調劑公告”的相關內容,希望對大家考研有所幫助!