1.擴招超70%的院校
南昌工程學院2020年研究生招生計劃為277名,較2019年增長73.13%。其中,學術型碩士58名,增長190%;專業型碩士219名,增長56.43%。這也再次表明,并不是所預計的學碩擴招比例會小于專碩,不同學校之間的差別明顯。

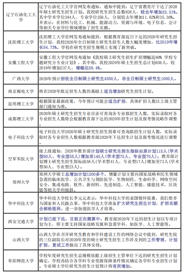
2.官宣擴招的院校


3.官宣擴招的省市

擴招意味著總體報錄比的提高,預估今年可能會有大幾萬的考生,因為擴招上岸、讀上研究生。壓線第一志愿復試線的考生,可能會因此進入復試。所以還沒有準備復試的同學,要抓緊時間,把握最后上岸的機會!
國家線就要出了,國家線關乎所有20考研黨的“身家性命”:能不能進入復試、能不能上岸、是否能夠調劑等等,就等下周的國家線了!免責聲明:本站所提供的內容均來源于網友提供或網絡搜集,由本站編輯整理,僅供個人研究、交流學習使用,不涉及商業盈利目的。如涉及版權問題,請聯系本站管理員予以更改或刪除。;